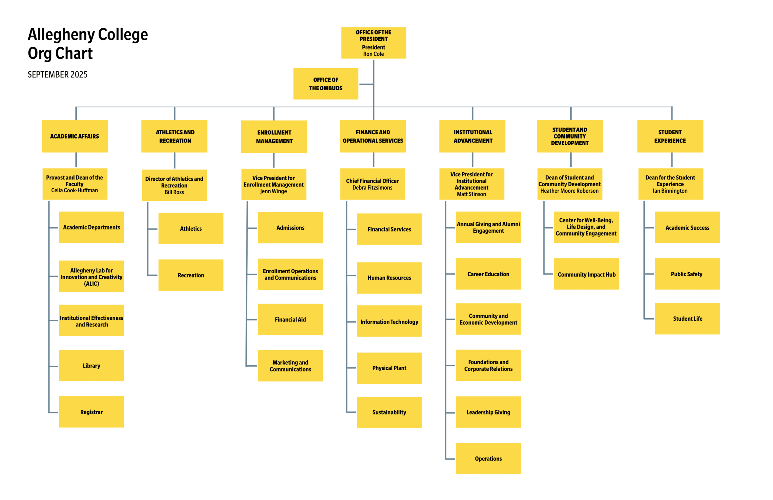
Home > About > Senior Leadership > College Organization Chart
College Organization Chart
Office of the President: Ron Cole
Allegheny’s functional organizational chart is currently provided in two formats: PNG : PDF
Reporting to the President of Allegheny College
- Provost and Dean of the Faculty: Celia Cook-Huffmam
- Academic Departments
- Allegheny Lab for Innovation and Creativity (ALIC)
- Institutional Effectiveness and Research
- Library
- Registrar
- Director of Athletics and Recreation: Bill Ross
- Athletics
- Recreation
- Vice President for Enrollment Management: Jenn Winge
- Admissions
- Enrollment Operations and Communications
- Financial Aid
- Marketing and Communications
Finance and Operational Services
- Chief Financial Officer: Debra Fitzsimons
- Financial Services
- Human Resources
- Information Technology
- Physical Plant
- Sustainability
- Vice President for Institutional Advancement: Matthew Stinson
- Annual Giving and Alumni Engagement
- Career Education
- Community and Economic Development
- Foundations and Corporate Relations
- Leadership Giving
- Operations
Student and Community Development
- Dean of Student and Community Development: Heather Moore Roberson
- Center for Well-Being, Life Design, and Community Engagement
- Community Impact Hub
- Dean for the Student Experience: Ian Binnington
- Academic Success
- Public Safety
- Student Life

